当前位置:公示>正文
伊犁师范大学关于拟推荐参评第三批国家级、自治区级一流本科课程的公示
发布者:zlgc管理员  发布日期: 查看:1016 次
各学院:
为贯彻习近平总书记关于教育的重要论述和全国教育大会精神,推动学校本科教学改革,体现课程建设成效,不断提高课程建设质量和整体水平。学校现开展推荐第三批国家级、自治区级一流本科课程申报工作。
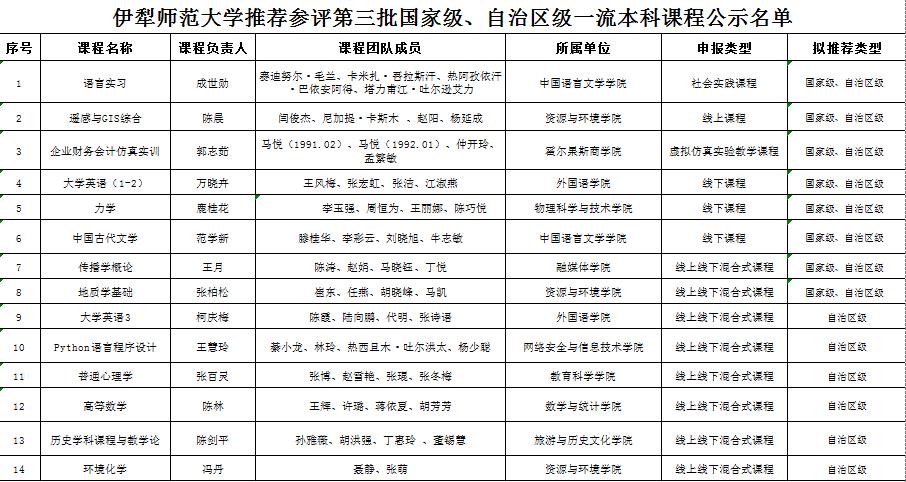
经校内前期培育、校内外专家组评审,现将14门拟推荐参评第三批国家级、自治区级一流本科课程予以公示,公示期为2023年12月26日至2024年1月9日,共10个工作日。

若对公示结果有异议者,可在公示期内以书面实名方式到教务处专业与课程建设科(崇德楼209办公室)反映。
教务处
2023年12月26日